
陕西省人民政府办公厅关于印发复制推广营商环境创新试点改革举措的通知各设区市人民政府,省人民政府各工作部门、各直属机构:
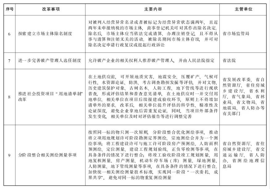
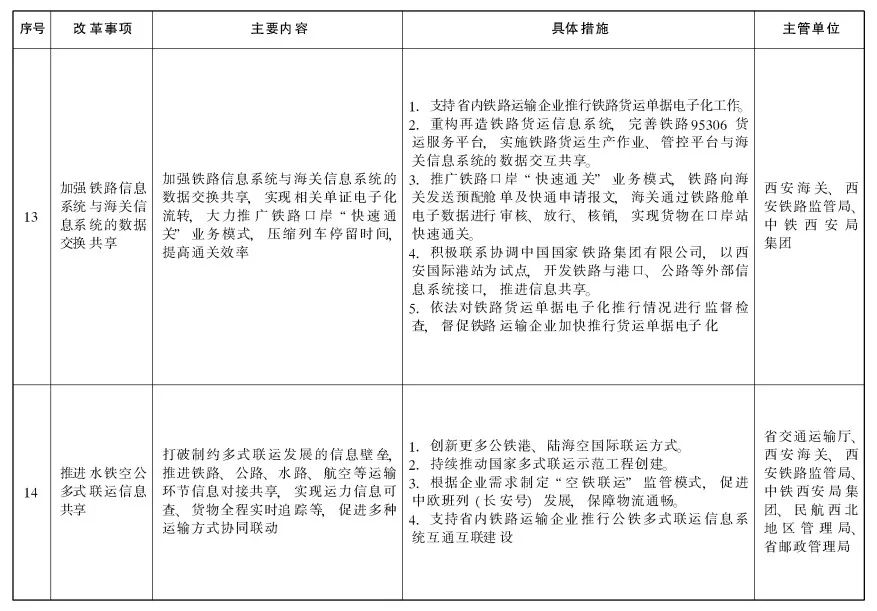
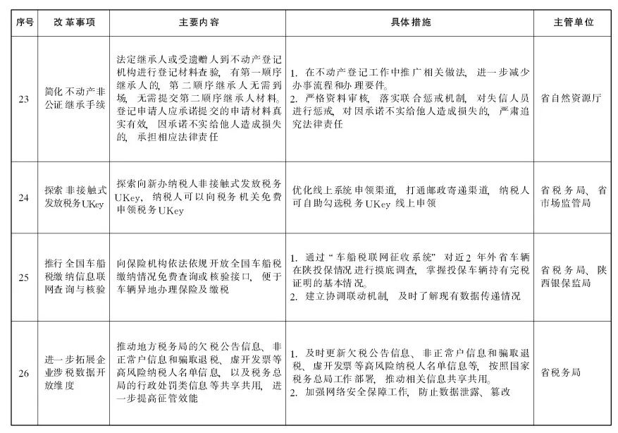
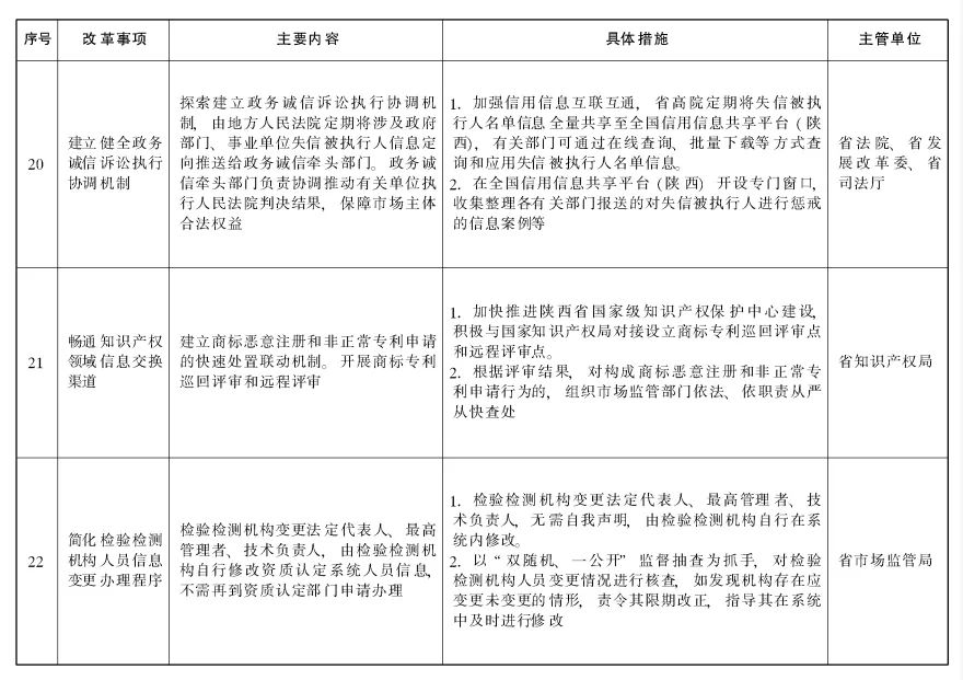
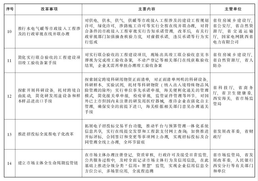
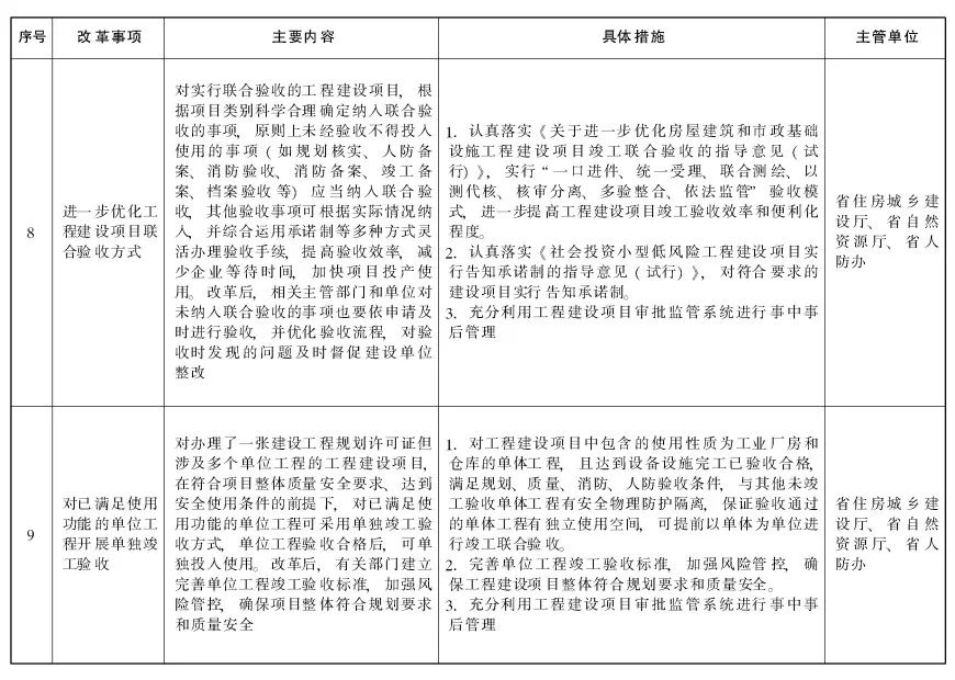
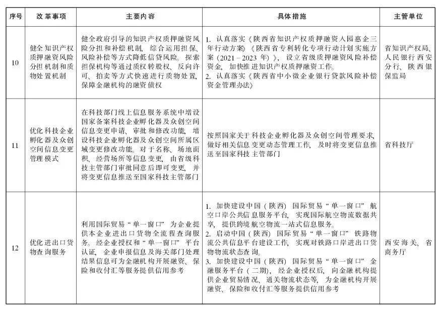
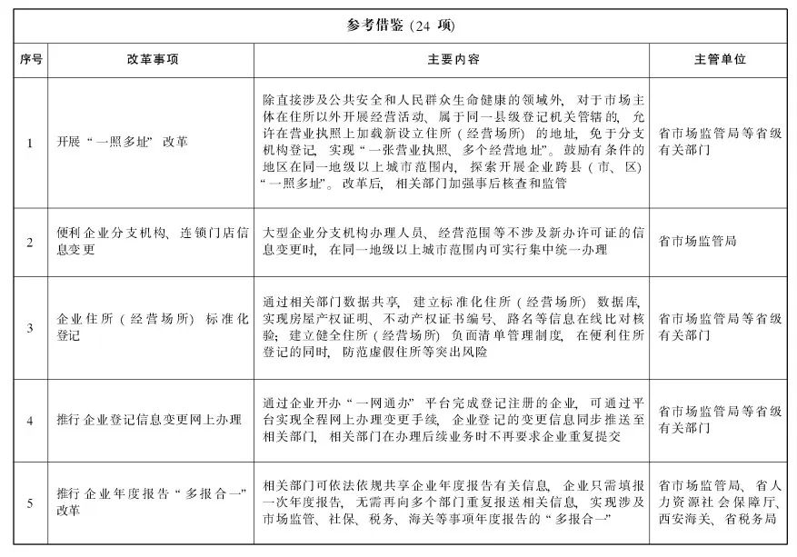
为深入学习贯彻党的二十大精神和习近平总书记来陕考察重要讲话重要指示,认真落实《国务院办公厅关于复制推广营商环境创新试点改革举措的通知》(国办发〔2022〕35号,以下简称《通知》)部署,按照全省营商环境突破年活动有关要求,经省政府同意,现就做好复制推广营商环境创新试点改革举措工作通知如下:一、提高思想认识。各地各有关部门要高度重视复制推广营商环境创新试点改革举措工作,将复制推广工作作为贯彻落实党中央、国务院决策部署的重要举措,作为聚力推进营商环境突破年活动的重要内容,列入本地区、本部门重点工作。要坚持目标导向与问题导向相结合、有为政府与有效市场相统一、统筹推进与重点突破相促进,聚焦市场主体关切,围绕机制创新,对标一流水平,积极先行先试,不折不扣推动复制推广工作落实到位。二、强化协同联动。对国家明确在全国推行的26项改革举措,省级有关部门要主动对标对表,细化工作措施,认真履行事中事后监管职责。要持续加大协调督促力度,加强对各市(区)工作的指导,及时协调解决存在问题。非试点地区可参考借鉴的24项改革举措,各地各部门要结合实际积极借鉴,成熟一批、推广一批,以复制推广带动全省营商环境整体突破。要大胆创新、先行先试,探索更多先进经验和好的做法,打造更多改革“单项冠军”。三、加强宣传引导。各地各部门要充分发挥主流媒体、新兴媒体等作用,及时宣传营商环境创新试点改革举措。要以开展营商环境突破年活动为契机,加强政策解读,做好业务咨询,准确传导信息,回应社会关切,合理引导预期,切实增强市场主体知晓度和满意度,推动形成陕西“人人都是招商环境、人人都是营商环境”的良好氛围。来源:陕西省人民政府网站
宣传洋县,服务洋县,仅供学习交流使用,不具有任何商业用途
投稿 : yyxx916@qq.com 微信客服:yxfz916
本篇文章来源于微信公众号: 洋县分子
发表评论